Home
Quick Search
Annapolis
Bowie
Columbia
Crofton
Odenton
Upper Marlboro
Buying & Selling
Buying & Selling Tips
Buyer Representation
Financial Calculators
About Me
My Bio
Crofton Real Estate Agent
Annapolis Real Estate Agent
Contact Me
Blog
My Blog
More
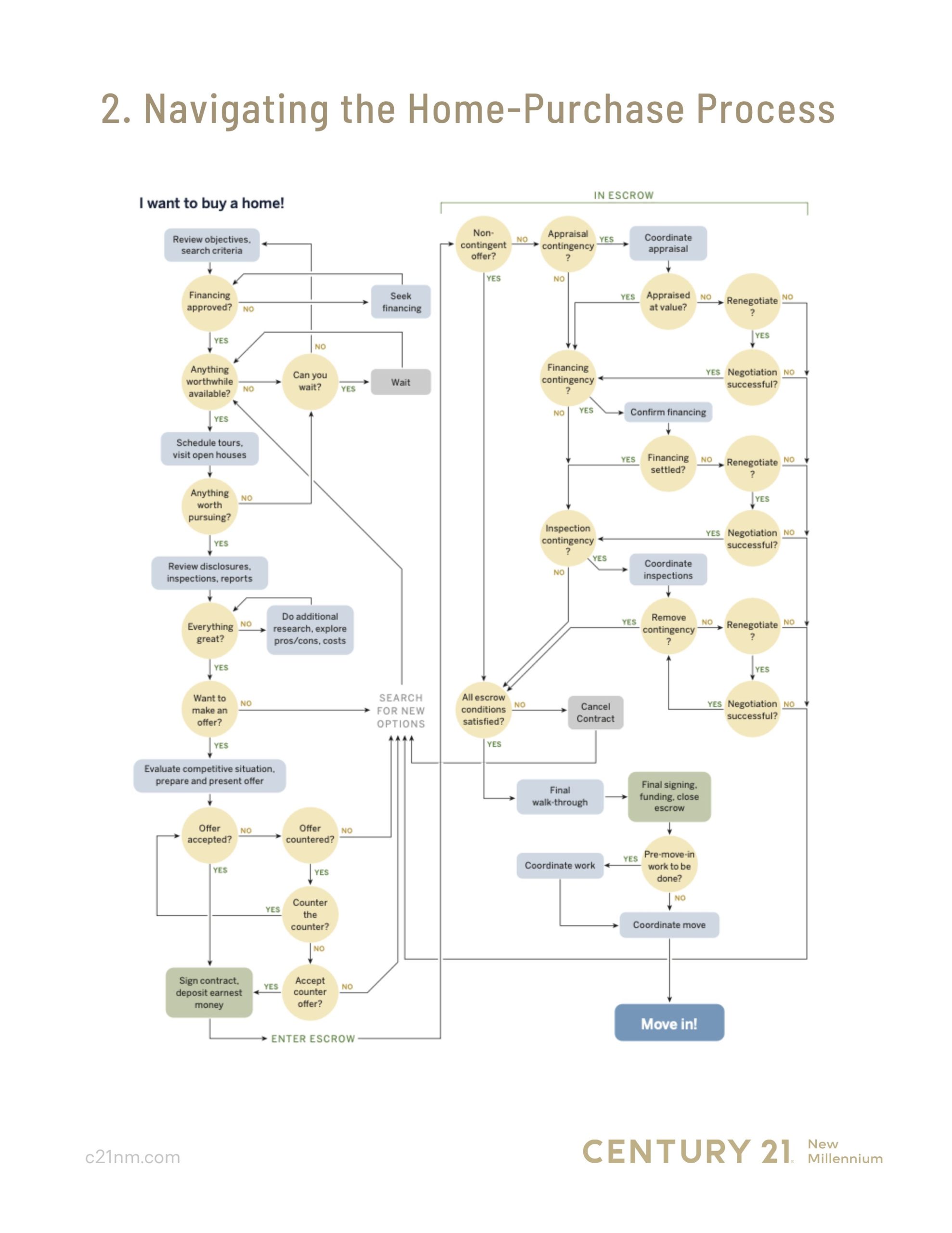
Buyer Representation
×
Contact Me
Name looks great.
Looks like a valid email.
The more detail the better.
Send
sending your email
×
Success!
Thank you for your inquiry.